
Forschungsdatenmanagement
Forschungsdatenmanagement (FDM) ist ein wesentliches Element der guten wissenschaftlichen Praxis. Der Service Forschung und Transfer ist die FDM-Kontaktstelle der FHE. Hier erhalten Sie Informationen zum FDM allgemein und zur Projektförderung, -planung und -antragstellung sowie den Prozessen und Ansprechpersonen der FHE und über externe Unterstützungsangebote. FDM bedeutet die nach anerkannten Qualitätskriterien geplante und durchgeführte Verwaltung der Forschungsdaten über die gesamte Laufzeit eines Projekts. Es dient dem von der wissenschaftlichen Gemeinschaft gesetzten Ziel, Forschungsdaten zugänglich, überprüfbar und nachnutzbar zu machen
FDM zur Einführung
Unter Forschungsdaten werden alle im Forschungsprozess erhobenen oder hergestellten Daten verstanden, durch deren Analyse Forschende zu wissenschaftlichen Erkenntnissen gelangen. Das können in den einzelnen Disziplinen sehr unterschiedliche Arten von Daten sein: Zum Beispiel Messdaten, Beobachtungsprotokolle, Auswertungen von Experimenten, Interviewaufnahmen, -transkripte, Feldprotokolle, Umfragebögen, sowie Ton-, Bild-, Videoaufnahmen oder aber auch Software. Als Forschungsdaten gelten nicht nur die primären Daten oder Rohdaten, z. B. die Aufnahme eines Interviews oder die Messdaten eines Computers. Sondern zu ihnen gehören auch die Formen ihrer Weiterverarbeitung, sogenannte Sekundärdaten, wie zum Beispiel das Transkript des Interviews, dessen codierte Fassung für die Auswertung oder die statistische Auswertung der Messdaten.
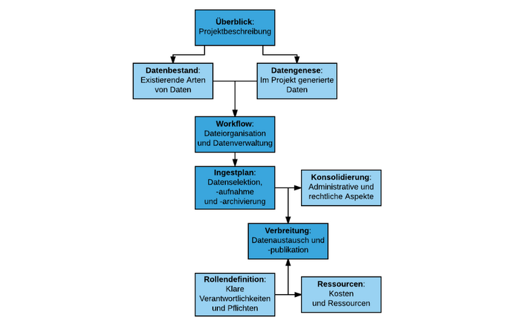
FDM betrifft alle Phasen eines Forschungsprojekts: Von der Planung über die Datenerhebung, -verwaltung, -verarbeitung und -analyse bis hin zur Veröffentlichung, langfristigen Speicherung und Archivierung der Forschungsdaten. Die FHE begreift FDM in Übereinstimmung mit den Leitlinien zur Sicherung guter wissenschaftlicher Praxis der DFG als wesentlichen Bestandteil guter wissenschaftlicher Praxis. Immer mehr Fördermittelgeber nehmen Anforderungen an das FDM in ihre Ausschreibungen auf und erwarten die Erfüllung der FDM-Qualitätskriterien. Als Leitlinien gelten die FAIR-Prinzipien [https://www.go-fair.org/fair-principles/], denen zufolge Forschungsdaten Findable, Accessible, Interoperable und Reusable sein sollen. Die einzelnen Disziplinen entwickeln zusätzlich fachspezifische FDM-Standards, die es zu berücksichtigen gilt.
Umfangreiche weiterführende Informationen finden Sie hier.
Relevante Richtlinien:
- Fachhochschule Erfurt (2024), Satzung zur Sicherung guter wissenschaftlicher Praxis,
- Deutsche Forschungsgemeinschaft (2019), Leitlinien zur Sicherung guter wissenschaftlicher Praxis
- FDM Checklisten
Datenmanagementplan (DMP)
Wir empfehlen Ihnen die Erstellung eines DMP, unabhängig davon, ob er bei der Antragstellung verlangt wird. Denn ein DMP hilft Ihnen, den Überblick über Ihre Daten zu bewahren und Datenverlust, -manipulation oder uninterpretierbare Daten zu vermeiden und die Daten so zu beschreiben und zu speichern, dass sie nach Projektende für eigene oder fremde Folgeprojekte genutzt und veröffentlicht werden können. In einem DMP werden Art, Umfang, Erhebung, Verarbeitung und Speicherung der Daten sowie die dabei berücksichtigten allgemeinen und fachspezifischen Standards beschrieben. Es werden die datenschutzrelevanten und rechtlichen Aspekte der Daten bestimmt und Abläufe und Verantwortlichkeiten definiert. Eine gute Vorbereitung für die Erstellung eines DMP ist die Lektüre unserer Handlungsempfehlungen (in Vorbereitung), in der die wichtigsten FDM-Begriffe erklärt und die FDM-Infrastruktur der FHE vorgestellt werden.
DMP-Vorlagen einzelner Fördermittelgeber
- Einige Fördermittelgeber haben eigene Vorlagen für DMP, die bei einem Antrag verwendet werden müssen.
DMP-Beispiele
Checklisten und Leitfäden
Tools zur Unterstützung:
- Research Data Management Organizer: von der DFG geförderte, sichere und kostenlose Instanz der verbreiteten Webanwendung zur strukturierten Erstellung eines DMP, Anmeldung mit Ihrem Hochschulaccount
- DMPonline: vom DCC bereitgestellte kostenlose Webanwendung zur strukturierten Erstellung eines DMP mit Vorlagen und Beispielplänen; Einrichtung eines Accounts notwendig, bei „Organisation“ ist die Option „Other“ auszuwählen